Frequency Counter Kits . discover the best frequency counters in best sellers. the frequency counter kit can be used to measure frequencies from 1hz to 50mhz and also check quartz crystals. Crystal oscillator frequency counter tester. 1 hz to 50 mhz. Look at the measuring range: Find the top 100 most popular items in amazon industrial & scientific.
from www.petervis.com
the frequency counter kit can be used to measure frequencies from 1hz to 50mhz and also check quartz crystals. Crystal oscillator frequency counter tester. Find the top 100 most popular items in amazon industrial & scientific. discover the best frequency counters in best sellers. 1 hz to 50 mhz. Look at the measuring range:
DIY Digital LED Crystal Frequency Counter Kit Large Image
Frequency Counter Kits discover the best frequency counters in best sellers. Find the top 100 most popular items in amazon industrial & scientific. Look at the measuring range: Crystal oscillator frequency counter tester. discover the best frequency counters in best sellers. 1 hz to 50 mhz. the frequency counter kit can be used to measure frequencies from 1hz to 50mhz and also check quartz crystals.
From www.buildcircuit.com
DIY KIT 53 Frequency counter DIY electronic kit Frequency Counter Kits Crystal oscillator frequency counter tester. the frequency counter kit can be used to measure frequencies from 1hz to 50mhz and also check quartz crystals. Look at the measuring range: 1 hz to 50 mhz. discover the best frequency counters in best sellers. Find the top 100 most popular items in amazon industrial & scientific. Frequency Counter Kits.
From www.aliexpress.com
7V 9V 50mA DIY Kit High Sensitivity Frequency Meter frequency 1Hz 50MHz Frequency Counter Kits Look at the measuring range: the frequency counter kit can be used to measure frequencies from 1hz to 50mhz and also check quartz crystals. Find the top 100 most popular items in amazon industrial & scientific. discover the best frequency counters in best sellers. Crystal oscillator frequency counter tester. 1 hz to 50 mhz. Frequency Counter Kits.
From www.youtube.com
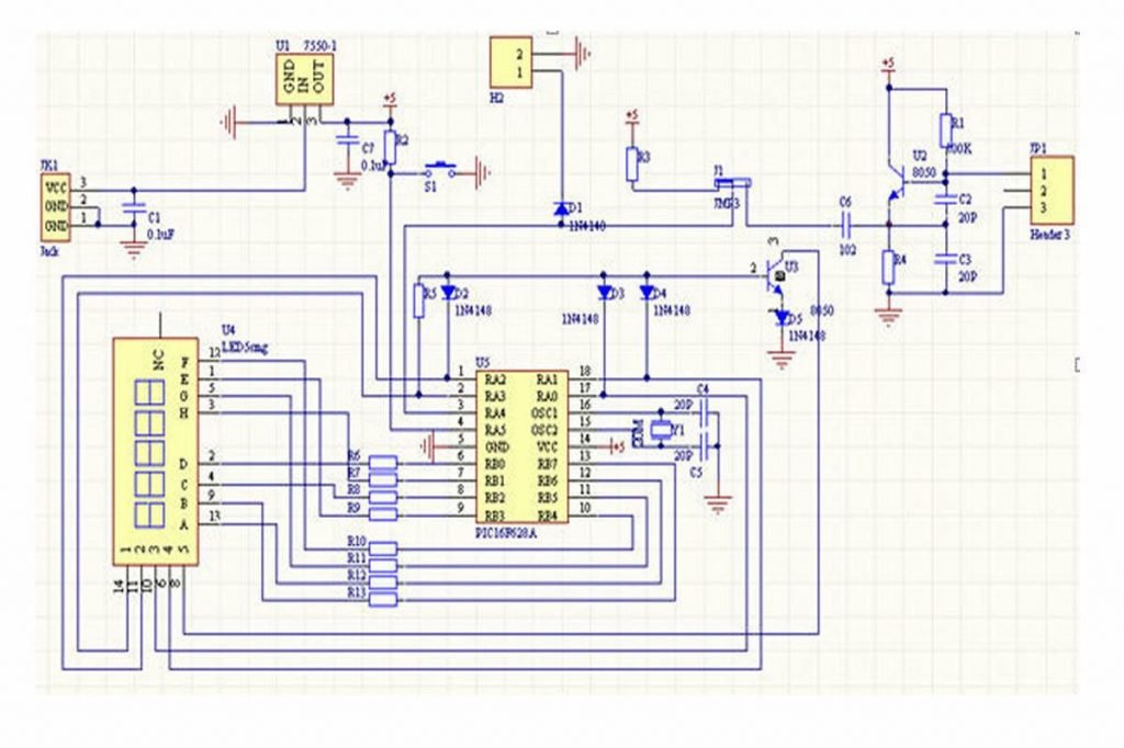
Open Source Frequency Counter DIY Kit with PIC16F628A and MB506 Frequency Counter Kits discover the best frequency counters in best sellers. Crystal oscillator frequency counter tester. Find the top 100 most popular items in amazon industrial & scientific. 1 hz to 50 mhz. Look at the measuring range: the frequency counter kit can be used to measure frequencies from 1hz to 50mhz and also check quartz crystals. Frequency Counter Kits.
From nzl.grandado.com
10MHz Frequency Meter DIY Kit Frequency Counter AV... Grandado Frequency Counter Kits Look at the measuring range: discover the best frequency counters in best sellers. Crystal oscillator frequency counter tester. Find the top 100 most popular items in amazon industrial & scientific. 1 hz to 50 mhz. the frequency counter kit can be used to measure frequencies from 1hz to 50mhz and also check quartz crystals. Frequency Counter Kits.
From www.thanksbuyer.com
FA2 1Hz6GHz Frequency Counter Kit Frequency Meter Statistical Frequency Counter Kits Crystal oscillator frequency counter tester. Look at the measuring range: discover the best frequency counters in best sellers. Find the top 100 most popular items in amazon industrial & scientific. 1 hz to 50 mhz. the frequency counter kit can be used to measure frequencies from 1hz to 50mhz and also check quartz crystals. Frequency Counter Kits.
From www.electronics-diy.com
10Hz 60MHz Frequency Meter / Counter Kit Frequency Counter Kits 1 hz to 50 mhz. Find the top 100 most popular items in amazon industrial & scientific. the frequency counter kit can be used to measure frequencies from 1hz to 50mhz and also check quartz crystals. discover the best frequency counters in best sellers. Look at the measuring range: Crystal oscillator frequency counter tester. Frequency Counter Kits.
From www.ebay.com
DIY Kits NEW 1Hz50MHz Crystal Oscillator Tester Frequency Counter Frequency Counter Kits the frequency counter kit can be used to measure frequencies from 1hz to 50mhz and also check quartz crystals. Find the top 100 most popular items in amazon industrial & scientific. 1 hz to 50 mhz. discover the best frequency counters in best sellers. Crystal oscillator frequency counter tester. Look at the measuring range: Frequency Counter Kits.
From www.amazon.com
DIY Counter Kit, Frequency Counter Kit 35V DC DIY Module Frequency Counter Kits Find the top 100 most popular items in amazon industrial & scientific. discover the best frequency counters in best sellers. Crystal oscillator frequency counter tester. 1 hz to 50 mhz. Look at the measuring range: the frequency counter kit can be used to measure frequencies from 1hz to 50mhz and also check quartz crystals. Frequency Counter Kits.
From www.banggood.com
Original Hiland 1Hz50MHz Five LED Display Frequency Counter With Frequency Counter Kits discover the best frequency counters in best sellers. Crystal oscillator frequency counter tester. 1 hz to 50 mhz. Find the top 100 most popular items in amazon industrial & scientific. Look at the measuring range: the frequency counter kit can be used to measure frequencies from 1hz to 50mhz and also check quartz crystals. Frequency Counter Kits.
From www.sparkfun.com
Frequency Counter Kit KIT10014 SparkFun Electronics Frequency Counter Kits the frequency counter kit can be used to measure frequencies from 1hz to 50mhz and also check quartz crystals. Find the top 100 most popular items in amazon industrial & scientific. Crystal oscillator frequency counter tester. discover the best frequency counters in best sellers. Look at the measuring range: 1 hz to 50 mhz. Frequency Counter Kits.
From www.youtube.com
DIY frequency counter kit 1987 in sat receiver case ICM7216B teardown Frequency Counter Kits Find the top 100 most popular items in amazon industrial & scientific. discover the best frequency counters in best sellers. the frequency counter kit can be used to measure frequencies from 1hz to 50mhz and also check quartz crystals. Crystal oscillator frequency counter tester. 1 hz to 50 mhz. Look at the measuring range: Frequency Counter Kits.
From lloydm.net
Frequency Counter Kit Frequency Counter Kits 1 hz to 50 mhz. Find the top 100 most popular items in amazon industrial & scientific. Look at the measuring range: discover the best frequency counters in best sellers. the frequency counter kit can be used to measure frequencies from 1hz to 50mhz and also check quartz crystals. Crystal oscillator frequency counter tester. Frequency Counter Kits.
From www.aliexpress.com
Shanwen 1Hz 75MHz Frequency Counter 7V 9V 50mA DIY Kit Cymometer Module Frequency Counter Kits 1 hz to 50 mhz. Crystal oscillator frequency counter tester. Find the top 100 most popular items in amazon industrial & scientific. discover the best frequency counters in best sellers. the frequency counter kit can be used to measure frequencies from 1hz to 50mhz and also check quartz crystals. Look at the measuring range: Frequency Counter Kits.
From www.petervis.com
DIY Digital LED Crystal Frequency Counter Kit Large Image Frequency Counter Kits Crystal oscillator frequency counter tester. 1 hz to 50 mhz. Find the top 100 most popular items in amazon industrial & scientific. discover the best frequency counters in best sellers. the frequency counter kit can be used to measure frequencies from 1hz to 50mhz and also check quartz crystals. Look at the measuring range: Frequency Counter Kits.
From cousin-diy.blogspot.com
Diy Frequency Counter DIY Kits RF 1Hz 50MHz Crystal Oscillator Frequency Counter Kits 1 hz to 50 mhz. Crystal oscillator frequency counter tester. the frequency counter kit can be used to measure frequencies from 1hz to 50mhz and also check quartz crystals. discover the best frequency counters in best sellers. Look at the measuring range: Find the top 100 most popular items in amazon industrial & scientific. Frequency Counter Kits.
From www.sparkfun.com
Frequency Counter Kit KIT10014 SparkFun Electronics Frequency Counter Kits Crystal oscillator frequency counter tester. Find the top 100 most popular items in amazon industrial & scientific. Look at the measuring range: the frequency counter kit can be used to measure frequencies from 1hz to 50mhz and also check quartz crystals. 1 hz to 50 mhz. discover the best frequency counters in best sellers. Frequency Counter Kits.
From www.tindie.com
Frequency Counter DIY Kit w/LCD 10Hz250MHz from rhgeiger on Tindie Frequency Counter Kits discover the best frequency counters in best sellers. the frequency counter kit can be used to measure frequencies from 1hz to 50mhz and also check quartz crystals. 1 hz to 50 mhz. Look at the measuring range: Crystal oscillator frequency counter tester. Find the top 100 most popular items in amazon industrial & scientific. Frequency Counter Kits.
From www.tindie.com
Frequency Counter DIY Kit w/LCD 10Hz250MHz from RH Electronics on Tindie Frequency Counter Kits Look at the measuring range: discover the best frequency counters in best sellers. 1 hz to 50 mhz. the frequency counter kit can be used to measure frequencies from 1hz to 50mhz and also check quartz crystals. Crystal oscillator frequency counter tester. Find the top 100 most popular items in amazon industrial & scientific. Frequency Counter Kits.